中山配售型保障房来了!
4月21日,中山住建局网站发布《关于开展配售型保障性住房轮候需求预申请的通知》。
通知表示,为有序推进中山市配售型保障性住房需求的调查摸底工作,建立完善住房保障体系,加大保障性住房供给,该局制定了《中山市配售型保障性住房轮候库建设工作实施方案(试行)》(以下简称《方案》)及相关工作指引,现面向公众开展配售型保障性住房轮候需求预申请工作。

一、申请条件
(一)保障对象范围
保障对象范围主要为本市城镇户籍中有住房困难且中等偏下收入的工薪收入群体。
(二)申请主体要求
配售型保障性住房以家庭为单位申请,申请人配偶、未成年子女应作为共同申请的家庭成员。本市户籍住房困难家庭单身申请人(含离异、丧偶或未婚)带未成年子女且拥有监护权的视作一户申请家庭。申请人父母、申请人配偶父母、成年未婚子女具有本市户籍的可自愿选择是否作为共同申请的家庭成员,计入家庭人口数。
一户申请家庭只能购买一套配售型保障性住房。申请人配偶、申请人父母、申请人配偶父母、成年未婚子女作为共同申请家庭成员的,视同已享受配售型保障性住房,今后不得再单独申购配售型保障性住房。未成年子女已作为家庭成员享受配售型保障性住房的,今后符合单独申请条件的,可再申购配售型保障性住房。
(三)申请准入条件
申请购买配售型保障性住房,应当同时符合以下条件:
1.申请人具有本市户籍;
2.申请人应当具备完全民事行为能力;
3.申请人及共同申请人应当在本市无自有产权住房(已签订购房合同、征收拆迁或货币安置协议、有宅基地等情形,均视为有房,而有自有住房但鉴定为C级或D级危房的,视为无房);
4.申请人及共同申请人在本市未享受购买房改房、解困房、单位内部集资建房、征收(拆迁)安置房等政策性住房和购房优惠政策;
5.申请人申请时近五年内(60个月内)在本市累计缴纳基本养老保险已满36个月,且申请当月基本养老保险费已扣费成功;
6.单身申请人需年满22周岁。
正在租住公租房、直管公房或者领取住房租赁补贴等享受住房保障政策的群体,应当先退出所享受的相关政策才能购买配售型保障性住房。配售型保障性住房申购准入条件最终以市政府印发的配售型保障性住房管理办法规定为审核依据,可以根据本市住房价格水平、配售型保障性住房需求和房源供应情况等适时调整。
二、申请材料
申请购买配售型保障性住房家庭,应提交以下材料:
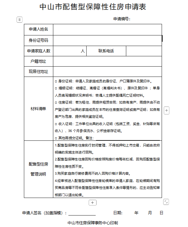
(一)《中山市配售型保障性住房申请表》(详见附件2);
(二)身份证明:申请人及家庭成员的身份证、户口簿原件及复印件;
(三)婚姻证明:结婚证、离婚证(离婚判决书)的原件及复印件;
(四)住房证明:需提供由不动产登记部门出具的家庭成员在本市的住房查询证明或房产证明;如自有房产属C、D级危房,提供相关鉴定证明;正在租住公租房、直管公房或者领取住房租赁补贴等享受住房保障政策的,提交已退出的相关证明材料;
(五)收入证明:工作单位出具的收入证明(包括工资、奖金、补贴等所有收入)、36个月参保流水及公积金缴存证明;
(六)其他需提交的证明材料。
三、申请流程
符合申请条件的家庭,可通过线上和线下进行申请登记,通过后进入配售型保障性住房轮候需求预申请审核库。

(一)提出预申请
1.线上填报:申请家庭主申请人在微信搜索并进入【中山住建】小程序,点击【配售型保障房平台】,仔细阅读【申请资格说明】和【配售管理说明】,确认需要申请后选择【立即申请】,按照提示填写相关信息,确保信息准确无误并提交申请。线上填报成功后,小程序将生成申请编号。
2.线下填报:申请人可通过小程序申请成功页面及申请编号,凭身份证向户籍所在地镇政府(街道办事处)提出申请,如实填写《中山市配售型保障性住房申请表》。提交《中山市配售型保障性住房申请表》、申请人及共同申请人的身份证明、户籍证明、婚姻证明、无房证明、参保证明和公积金证明等证明材料。申请人对申请材料的真实性负责,签订诚信承诺书,并且同意授权相关部门进行户籍、婚姻、住房、社保等状况的查验。
(二)受理及初审
申请由申请人户籍所在地镇政府(街道办事处)受理并完成初审,并将申请人的申请资料和书面初审意见提交市住房保障事务中心。
(三)复审
结合我市正在编制和计划出台的《中山市配售型保障性住房管理办法(试行)》所明确的申请准入条件,市住房保障事务中心对申请材料进行审核。审核过程中,如发现申请材料不完整或不符合要求的,市住房保障事务中心退回镇政府(街道办事处)通知申请人在规定时间内补充或修改材料。
(四)公示
结合我市正在编制和计划出台的《中山市配售型保障性住房管理办法(试行)》要求,对于经审核符合申请条件的人员名单,市住房保障事务中心将在中山市住房和城乡建设局政务网进行公示。公示期间如无异议,申请人将纳入配售型保障性住房轮候需求预申请审核库;如有异议,将根据相关规定进行调查核实处理。
四、其他事项
(一)申请人应如实申报家庭情况和住房状况等信息,如发现有弄虚作假、隐瞒真实情况等行为,一经查实,将取消其申购资格,并依法追究相关责任。
(二)经审核进入配售型保障性住房轮候需求预申请审核库的申请人家庭,在预申请审核期间有购买商品房等不符合配售型保障性住房准入条件等情形的,应主动告知审核部门以退出申请。
(二)配售型保障性住房的申请及后续产权管理、使用管理等将按照国家和本市相关政策规定执行。配售型保障性住房不得抵押和上市交易,实行封闭管理。购房家庭不得向第三人进行转让,只能由政府明确的实施主体进行回购。配售型保障性住房回购价格按照购房价格每年折旧扣减,回购后配售型保障性住房性质不变。购买家庭自行装修费用不纳入回购价格计算内容。符合条件的申请人在后续购买配售型保障性住房后,应遵守相关规定,不得擅自改变住房用途、违规出租或转让等。其他未尽事宜或政策调整将另行通知。


扫码下载APP
扫码进入小程序